3ds Max: Моделирование велосипеда. Часть 2


3ds Max: Моделирование велосипеда. Часть 2

Часть-2.
Продолжим моделирование велосипеда.

Шаг-1.
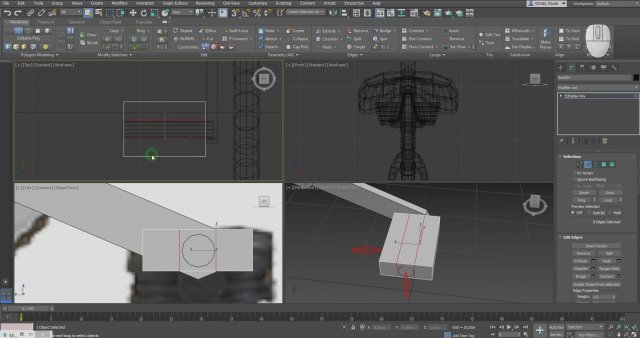
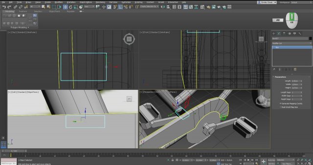
Начнём данный урок с моделирования сиденья. Переходим в вид Top или Left и создадим стандартный примитив Box, который расположим на своё место и конвертируем его в Editable Poly. Далее добавляем несколько рёбер с помощью инструмента Connect и, перейдя на уровень точек (Vertex), формируем вид сиденья.


Шаг-2.
Теперь переходим в вид Top, добавляем ещё одно ребро посередине седла и потом, перейдя опять-таки к точкам (Vertex), формируем форму седла. Затем переходим в вид Left и также подгоняем форму седла.


Шаг-3.
Теперь, когда мы подогнали базовую форму седла, перейдём в режим редактирования полигонов и удалим все полигоны внизу седла, так как они там не нужны. После этого добавим модификатор Shell с параметром Outer Amount = 3мм. И следом добавим ещё один модификатор TurboSmooth с параметром Iteration=1.
Теперь вновь спустимся по стеку модификаторов вниз и активируем модификатор Editable Poly, нажмём указанную ниже кнопку, которая даст возможность видеть конечную форму со всеми вышестоящими модификаторами, и в таком режиме подгоним окончательно форму седла как на референсе.


Шаг-4.
Далее с помощью линии моделируем ещё одну трубку, которая находится под седлом. Не забудем также в параметрах, в свитке Rendering поставить соответствующие галочки, чтобы линия превратилась в 3-х мерный объект. Также зададим толщину линии как на референсе.


Шаг-5.
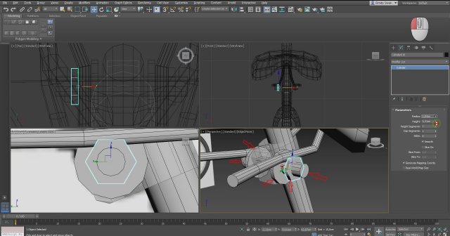
Теперь перейдём к более мелким деталям. И первое из них - это крепление, которое соединяет сиденье с рамой. Всё достаточно просто. Создаём цилиндр с 12 сторонами, конвертируем его в Editable Poly и ставим на своё место. Затем выделяем 2 задних полигона, применяем им Extrude и немного выдавливаем их, как на референсе, затем выравниваем их по Y, с помощью инструмента Make Planar. Затем добавляем в нужном месте дополнительные рёбра и делаем небольшое скругление. Результат смотрите ниже.


Шаг-6.
Копируем данную деталь, размещаем её выше прямо под сиденье и немного увеличим.
Далее, а окне Left создаём линию, в параметрах ставим уже известные галочки, чтобы превратить линию в геометрию и настраиваем её толщину, которую редактируем в окне Top в режиме редактирования точек (Vertex). После этого применяем модификатор Symmetry по оси Z.
В результате должна получиться следующая деталь.


Шаг-7.
Далее моделируем ещё несколько деталей под сиденьем сзади. Сделаем их все из цилиндров. Что из этого должно получиться представлено ниже.


Шаг-8.
Теперь смоделируем некие пружины, которые также находятся под седлом. Создадим её из стандартного примитива Torus. Назначим данному элементу 9 сегментов и 5 сторон. После этого, размножим этот элемент до количества из 5 штук.


Шаг-9.
Доделаем эту пружину. А именно, выделим все 5 элементов и применим к ним модификатор FFD 2x2x2, активируем Control Points, выделим нижние точки модификатора и сузим нижнюю часть.
После чего, чтобы пружина не висела в воздухе, смоделируем ему крепление из того же цилиндра.
После того, как всё готово, скопируем все эти детали на вторую сторону.


Шаг-10.
Теперь подходим к моделированию педалей и что нужно сделать сначала, так это основу для них.
Сначала нужно раздвинуть указанный ниже участок рамы, после чего добавить несколько цилиндров, которые будут соединять эти части. Создадим один цилиндр потолще и второй цилиндр по тоньше и с большей длиной, как указано ниже.


Шаг-11.
Переходим к созданию самой педали. Создание начнём также из Box.
Итак, создаём Box нужной длины и ширины. После этого добавляем пару рёбер на указанные ниже места, чтобы её сделать более шире. Если Вы уже расположили элемент согласно референсу, т.е. под наклонам, то при масштабировании лучше переключиться на локальную систему. После того, как это сделали, то добавим также Chamfer по углам детали.


Шаг-12.
Нижнюю часть педали сделаем немного уже.


Шаг-13.
Теперь у основания педали создадим ещё один цилиндр и поверх него создадим Box, который конвертируем в Editable Poly, и добавляем 2 ребра с помощью команды Connect.


Шаг-14.
Чтобы получить такую педаль, которая представлена ниже, выбираем 4 полигоны по краям (2 сверху и 2 снизу педали) и применяем к ним сначала операцию Inset, а потом Bridge. Чтобы создать небольшое углубление, как показано ниже, не снимая выделения с выбранных полигонов, немного сожмём их с помощью инструмента масштабирования.
После этого всего, выберем все рёбра по углам педали и применим к ним Chamfer.


Шаг-15.
После того, как педаль полностью готова, скопируем её на вторую сторону велосипеда. Отзеркалим её и расположим так, как она должна быть. Этот шаг сделайте самостоятельно.

Шаг-16.
Теперь создадим звезду на которой в дальнейшем будет висеть цепь. Создадим её из цилиндра с 18 сторонами. После этого, копируем его на заднее колесо и уменьшаем до нужного размера. Далее конвертируем оба цилиндра в Editable Poly.


Шаг-17.
Переходим на уровень полигонов, выбираем несколько боковых полигонов, которые показаны ниже и клонируем их с помощью инструмента Detach, поставив соответствующую галочку.


Шаг-18.
Тоже самое проделываем и с задним цилиндром.


Шаг-19.
Теперь нужно сделать следующее. Для удобства можно временно спрятать 2 цилиндра, затем, с помощью инструмента Attach, соединим один отрезок с другим. После чего, перейдя в режим Edge, соединим эти 2 элемента с помощью команды Bridge.
В результате должен получиться следующий соединённый элемент.


Шаг-20.
Теперь осталось подобрать толщину для нашей цепи с помощью инструмента Shell. Цепь - это название условное в данном уроке, т.к. мы оставим её так как есть. Однако, если хотите, то можете смоделировать настоящую цепь самостоятельно, это будет только плюс Вам.

Шаг-21.
Теперь отобразим то, что мы спрятали ранее и удалим с обоих цилиндров все полигоны, кроме переднего и переместим их в центр цепи. В итоге у нас получилось следующее.


Шаг-22.
Смоделируем теперь элементы, на которых будут в дальнейшем находиться колёса. Сначала создаём длинных цилиндр на всю ширину рамы. конвертируем его в Editable Poly, добавляем 2 ребра в центре этого элемента и с помощью команды Extrude выдавливаем центральные полигоны, как показано ниже.
Также, не забудем смоделировать 2 гайки с двух сторон. Их также моделируем из цилиндра с 6 сторонами.


Шаг-23.
В точности то же самое делаем спереди.

Шаг-24.
Нам осталось смоделировать колёса. Начнём с создания шины переднего колеса, и в этом нам поможет примитив Torus. Создадим его нужного размера и с указанными ниже параметрами.


Шаг-25.
Конвертируем данный элемент в Editable Poly. Перейдём на уровень полигонов и выберем внутренние центральные 3 полигона по всей окружности колеса и применим к ним инструмент Bevel, получив элемент, в который вставляются спицы. Также, после применения Bevel к выбранным полигонам, не снимая выделения к них, немного сузим их с помощью инструмента масштабирования. Также можно сузить и рёбра у основания колеса (указаны зелёнными стрелками), чтобы колесо выглядело более круглым.


Понятное дело, что доделывать шину до конца в рамках этого урока мы не будем, т.е. эта тема отдельного довольно большого урока. Поэтому пока что оставим шины лысыми.

Шаг-26.
Создаём цилиндр для спиц. Делаем его нужного размера, после чего конвертируем в Editable Poly и удаляем все полигоны кроме верхнего.


Шаг-27.
Добавляем рёбра, соединив точки друг напротив друга с помощью инструмента Cut, чтобы получить одну точку посередине. После этого, в режиме Vertex выбираем центральную точку и выдвигаем её вперёд, как показано ниже.


Шаг-28.
Копируем данный элемент на вторую сторону и отзеркаливаем его, с помощью команды Mirror. После этого, копируем колесо назад и дорабатываем его, чтобы всё стало на свои места.
В этом уроке я подробно не буду описывать как сделать именно спицы для колёс, а оставлю так как есть на данный момент. Однако Вы можете сделать это самостоятельно, т.к. в этом нет ничего сложного.
Нужно просто выделить все эти рёбра, которые предназначены для спиц, сделать из них Shape и в параметрах, во вкладке Rendering поставить соответствующие галочки, чтобы линии превратить в 3D объект. Ну и конечно подобрать толщину для спиц.
В общем, ничего сложного нет, так что не ленимся и делаем это самостоятельно!

Шаг-29.
Также на референсе мы видим элемент, который защищает ноги велосипедиста от попадания их в цепь. Смоделируем её из стандартного примитива Plane, который конвертируем в Editable Poly и, зажимая Shift вытягиваем дополнительные полигоны, точки которых подгоняем под нужную форму.
После этого, в режиме Edge выбираем верхние рёбра и вытягиваем их, как показано ниже.


Шаг-30.
Основные детали мы смоделировали, остались только мелкие детали: винтики, крепежи и т.д.
И один из них это крепёж защиты к раме. Моделируем его просто из Box.


Шаг-31.
Моделируем из цилиндров болт с гайками под сидением.


Шаг-32.
Также необходимо смоделировать крепление руля к раме. Делаем его также из цилиндра, который конвертируем в Editable Poly и применяем к верхнему полигону несколько раз команды Extrude и Bevel.


Шаг-33.
И последнее крепление ниже также делаем из цилиндра. Как именно получилась такая форма, догадаться, думаю, не составит труда.


На этом данный урок закончен. Мы получили готовую голую модель велосипеда.


Ссылка на оригинальный урок автора:
https://www.youtube.com/watch?v=A7th28hj2u0&t=4s


















3ds Max, моделирование
Моделирование гитары – Часть 2
Моделирование гитары – Часть 2
3ds Max: Моделирование велосипеда. Часть 1
3ds Max: Моделирование
Моделирование револьвера в 3ds Max
Моделирование револьвера в
Моделирование минигана в 3ds Max
Моделирование минигана в 3ds
Моделирование кинжала в 3ds Max ч.1
Моделирование кинжала в 3ds
Создание бокала Coca Cola в 3ds Max. Часть-1
Создание бокала Coca Cola в
Моделирование кинжала в 3ds Max ч.2
Моделирование кинжала в 3ds
Моделирование гранаты MK-2: Урок-2
Моделирование гранаты MK-2:
Upgrade to Premium
Новые уроки new
  • [Видеокурс] Кубические миры (Blender 3D)
  • Скачайте бесплатно торрентом видео курс от CGBoost - Cubic Worlds - полный перевод на русский язык. Узнайте, как рассказывать свои истории с помощью
  • [Видеокурс] Создание стилизованной трехмерной лесной среды в Blender
  • Добро пожаловать на обучающий курс по созданию стилизованного лесного окружения в Blender! Продолжительность 4 часа, 14 видеоуроков. Создание
  • [Видеокурс] Художник окружения Blender - создание трехмерных миров
  • Хотите создавать красивые окружения, подходящие для анимации, игр или в качестве потрясающего портфолио? Может быть, вы новичок и хотите создавать
  • [Видеокурс] Руководство для начинающих по системе частиц в Blender
  • Вы хотите научиться использовать систему частиц в Blender для создания потрясающих рендеров или анимации? Хотите чувствовать себя уверенно при
  • [Видеокурс] Создание реалистичного природного окружения в Unreal Engine 5
  • Unreal Engine 5 сейчас очень востребован, особенно потому, что вы можете очень легко создавать игровые уровни и виртуальные фильмы, но изучение
Информация