Моделирование минигана в 3ds Max


Моделирование минигана в 3ds Max

Моделирование оружия для игр в 3ds Max: создаем пулемет "миниган"


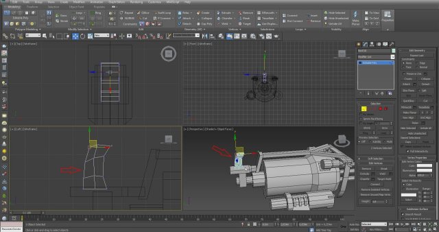
В этом уроке мы смоделируем так называемый миниган - известное оружие, которое частенько можно встретить в различных играх. Примерно то, что у нас должно получиться, представлено на картинке выше.

Шаг-1.
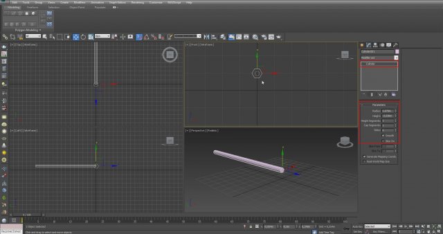
Начнем создание данной модели со ствола. Для этого создадим цилиндр с указанными ниже параметрами.


Шаг-2.
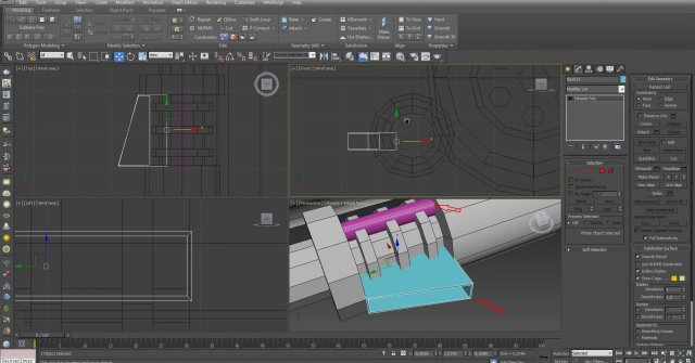
Таких стволов нужно в количестве 6 штук. Чтобы правильно размножить данный элемент, установим Pivot в условный центр, как показано ниже. После этого зайдём в окно массива array и размножим наш элемент, чтобы получилось 6 стволов. Напомню что Array находится в меню Tools.


Шаг-3.
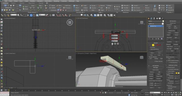
Далее, создадим цилиндр с 12 сторонами, который будет удерживать все шесть стволов. Размножим его, чтобы получилось в количестве 3 штук.


Шаг-4.
Копируем ещё два раза этот элемент, как copy. Элемент который получился посередине минигана слегка сделаем толще, как показано ниже.


Шаг-5.
Создадим еще один цилиндр в центре минигана с шестью сторонами.


Шаг-6.
Корпус модели делает также из цилинда, примерно таких размеров, как показано ниже. Для удобства можно все детали покрасить в серый цвет.


Шаг-7.
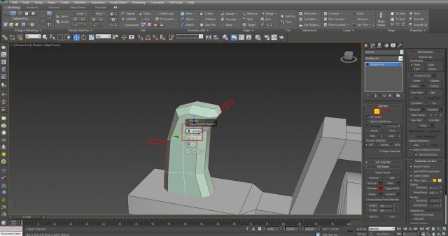
Выберем основание объекта и конвертируем его в Editable Poly. Затем перейдем в режим редактирования рёбер, выберем указанные рёбра и применим к ним Chamfer с одним сегментом.


Шаг-8.
Сам корпус минигана переводим в Editable Poly, добавляем ребро, чуть сдвинутое к основанию, с помощью команды Connect. После этого, выделим указанные полигоны и применены к ним команду Bevel с указанными ниже параметрами. Должно получиться так, как показано ниже.


Шаг-9.
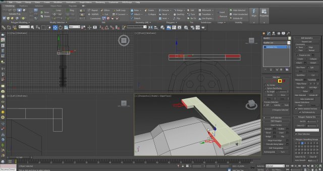
Создаем такого вида Box, как показано ниже. Устанавливаем его на нужное место и конвертируем в Editable Poly. После этого, делаем Connect нужных рёбер и сдвигаем его немножко правее.


Шаг-10.
Переходим на уровень полигонов, выбираем нижний полигон и выдавливаем его вниз с помощью команды Extrude, чтобы получился уголок. После этого добавляем еще два ребра по длине данного элемента, с помощью крутилки Pinch разведем их в стороны.


Шаг-11.
С помощью той же команды Extrude выдавил следующие указанные ниже полигоны.


Шаг-12.
Создадим ещё четыре элемента Box и разместим их в указанных ниже местах.


Шаг-13.
Далее создадим вот такой элемент, как показано ниже. Для этого, создадим элемент цилиндра и конвертируем его в Editable Poly, затем с помощью двух команд Extrude и Inset создайте деталь, которую вы видите ниже.


Шаг-14.
Также из элементов Box сделаем некие крутилки. После этого скопируем все эти элементы на вторую сторону минигана.


Шаг-15.
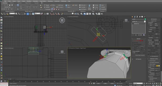
Для создания следующего элемента нам понадобится стандартный приметив Tube. Создадим его таких размеров, как показано ниже. После этого конвертируем элемент в Editable Poly.


Шаг-16.
Перейдя в режим выделения полигонов, выделим верхние полигоны элемента и удалим их. После этого перейдем в режим Vertex и выравним их по Y. Далее перейдем в режим Border и закроем дыры, нажав на кнопку Cap.


Шаг-17.
Теперь, с помощью полигонального моделирования перейдём в режим Vertex, в виде Front изменим форму данного элемента так, как показано ниже.


Шаг-18.
Чтобы ранее созданные элементы не висели в воздухе, присоединим их к корпусу с помощью простых деталей, которые созданы из бокса.


Шаг-19.
С левой стороны минигана, создадим ещё несколько объектов, как показано ниже. Данные объекты создаются из цилиндра с двенадцатью сторонами. Сделайте это самостоятельно, в этом нет ничего сверх сложного.


Шаг-20.
С другой стороны минигана создадим деталь, которая показана ниже. Для создания этой детали используйте такие инструменты как: Insed, Extrude и Connect.


Шаг-21.
Создадим ещё две детали. Первая деталь - это просто цилиндр, вторую деталь создадим из Box, который переведём в Editable Poly. Выберем внешний полигон, затем применим к нему Inset, затем вдавил его внутрь с помощью инструмента Extrude.
После этого перейдём на уровень точек Vertex и доделаем деталь так, как показано ниже.


Шаг-22.
Добавим еще четыре элемента, сделанных из цилиндра и развести их так, как показано ниже.


Шаг-23.
Создайте еще несколько деталей наверху. Все детали создаются из бокса, которые конвертируются в Editable Poly и портом дорабатывается с помощью его. Сложного также ничего нет, поэтому подробно описывает создание каждой из деталей нет смысла.
Также, не забудьте доделать основной корпус оружия минигана. Там также ничего сложного нет, нужно его немного удлинить. Для этого используются инструменты Inset и Extrude.


Шаг-24.
Теперь доделаем рукоятку для нашего минигана. Для этого добавим несколько ребер по ширине и высоте , используя команду Connect. Добавим два ребра по ширине и одно ребро по высоте. После этого, перейдя на уровень точек Vertex, создадим нужную форму для рукоятки.


Шаг-25.
Доделаем форму рукоятки. Для этого перейдём на уровень редактирование ребер Edge, выделим нужны рёбра и применим к нему инструмент Chamfer Settings с нужными значениями.


Шаг-26.
Теперь смоделируем спусковой крючок всё из того что бокса.


Шаг-27.
Также на задней стороне рукоятки должна быть кнопка, которая включает весь миниган. Смоделируем данный элемент из цилиндра и применим к заднему полигону сначала Inset, а потом Bevel. В результате должна получиться кнопка, которая показана ниже.


Шаг-28.
Создадим ещё два цилиндра, один на модуле слева, а второй под рукоятью. Между ними переведём кабель. Для этого, перейдем на вкладку Shape и выберем Line (линия) и проведём от одного цилиндра к другому. Чтобы превратить линию в геометрию, необходимо перейти на вкладку modify и поставить соответствующим галочки. После этого перейдем на редактирование точек Vertex и расположим наш кабель таким образом, чтобы концы кабеля входили в соответствующее место.


Шаг-29.
Тем же образом, то есть с помощью линии, создадим рукоять. Можно создать рукоять полностью из линии, а можно провести линию до половины, выставить Pivod по центру, затем применить модификатор Symmetry, указав в нём нужные параметры.


Шаг-30.
В результате довольно несложной работы у нас получилась вот такая модель.


На этом, наш урок по моделированию минигана закончен. Надеюсь, он станет вам помощником в увлекательный мир создания разного оружия для игровых проектов.

Источник (видеоурок): http://www.youtube.com/c/KMshow_channel


3ds Max, моделирование
3ds Max: Моделирование велосипеда. Часть 2
3ds Max: Моделирование
Создание бокала Coca Cola в 3ds Max. Часть-2
Создание бокала Coca Cola в
Моделирование гитары – Часть 2
Моделирование гитары – Часть 2
Создание бокала Coca Cola в 3ds Max. Часть-1
Создание бокала Coca Cola в
Моделирование револьвера в 3ds Max
Моделирование револьвера в
Моделирование кинжала в 3ds Max ч.1
Моделирование кинжала в 3ds
Моделирование гранаты MK-2: Урок-2
Моделирование гранаты MK-2:
Создание интерьера с нуля: Урок 9
Создание интерьера с нуля:
Комментариев 2
  1. pashkakul
    Автором данного урока, так же является Сиваков Дмитрий, канал на ютубе "Криворукий Моделлер".
  2. Serg
    Отлично, будем знать. А это текстовая версия урока.
Upgrade to Premium
Новые уроки new
  • [Видеокурс] Кубические миры (Blender 3D)
  • Скачайте бесплатно торрентом видео курс от CGBoost - Cubic Worlds - полный перевод на русский язык. Узнайте, как рассказывать свои истории с помощью
  • [Видеокурс] Создание стилизованной трехмерной лесной среды в Blender
  • Добро пожаловать на обучающий курс по созданию стилизованного лесного окружения в Blender! Продолжительность 4 часа, 14 видеоуроков. Создание
  • [Видеокурс] Художник окружения Blender - создание трехмерных миров
  • Хотите создавать красивые окружения, подходящие для анимации, игр или в качестве потрясающего портфолио? Может быть, вы новичок и хотите создавать
  • [Видеокурс] Руководство для начинающих по системе частиц в Blender
  • Вы хотите научиться использовать систему частиц в Blender для создания потрясающих рендеров или анимации? Хотите чувствовать себя уверенно при
  • [Видеокурс] Создание реалистичного природного окружения в Unreal Engine 5
  • Unreal Engine 5 сейчас очень востребован, особенно потому, что вы можете очень легко создавать игровые уровни и виртуальные фильмы, но изучение
Информация