Как обходиться без Boolean в 3Ds Max Часть-2.


Как обходиться без Boolean в 3Ds Max Часть-2.

Всем привет и добро пожаловать во вторую часть урока, на тему: "Как обходиться без Boolean операций при моделировании в 3Ds Max".

Что надо учитывать, при моделировании каких-либо объектов? В первую очередь надо учитывать то, что внутри объекты абсолютно пустые. Убедиться в этом достаточно просто. Можете самостоятельно создать какой-либо объект в сцене, например, Box, перевести его в Editable Poly и удалить какой-либо полигон. После этого, вы увидите, что внутри объект абсолютно пустой.


Таким образом, когда мы строим какой-либо объект, кто на самом деле мы работаем с поверхностью объекта, то есть строим поверхность. И подходить, зачастую нужно к моделированию так, как если бы мы строили их из бумаги или из тонкого картона.
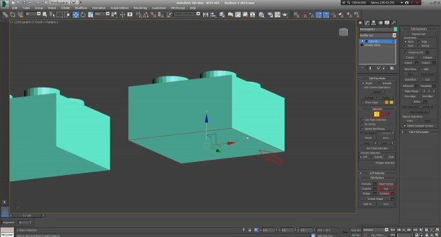
В качестве примера, давайте рассмотрим такую вот простую модель детали Лего.


Если рассматривать эту деталь как объемный объект, то на первый взгляд она состоит из бокса и 4 цилиндров. Однако, мы должны помнить, что он пустой. Поэтому и строится Он намного проще. Давайте займемся этим элементом и построим его из сплайнов.
Итак, переходим на вкладку сплайнов и строй сплайн прямоугольника, внутри которого построим 4 сплайна окружности. Также, не забудем выровнять окружности в центре сплайна прямоугольника.


Сплайн прямоугольника конвертируем в Editable Spline. Далее, с помощью функции Attach присоединяем 4 сплайна окружности. После этого, конвертируем сплайн в Editable Poly.


Мы получили поверхность с отверстиями. Теперь нам осталось, всего лишь вытянуть геометрию с окружностями и закрыть дырки полигонами. Для этого, перейдем в режим выделения границ окружностей - Border, выделим границы окружностей и удерживая клавишу Shift вытянем полигоны по оси Z.
Либо же, есть второй способ. Также переходим в режим выделения границ Border, сразу же закроем дырки полигонами, нажав на кнопку Cap, затем выделим эти полигоны и сделаем Extude на нужную высоту.


Самое главное и самое тяжелое в этом примере, поверхность с окружностями мы получили. Осталось вытянуть геометрию вниз, чтобы доделать нашу деталь Лего. Для этого, опять-таки перейдем в режим Border, выделим границы объекта и удерживая клавишу Shift вытянем полигоны вниз. После этого, не снимая выделения с границ, нажмём на клавишу Shift, чтобы закрыть нижнюю часть деталей полигоном.


Можно оставить модель уже в таком виде, но можно довести его до конца. А именно нижнюю часть, нижний полигон. Перейдем на уровень полигонов, выделил Нижний полевод и применим команду Bevel. Bevel - это такая команда, которая по сути объединяет в себе две команды. 1-я - это команда Extrude и вторая команда - это Inset.
Итак, выделяем Нижний полигон, нажимаем на кнопку Bevel Settings и сначала покрутим второй параметр, который отвечает за команду inset. После этого, нажимаем на плюсик, второй параметр ставил на 0 и крутим первый параметр, который отвечает за команду Extrude. Результат который должен получиться представлен ниже.


Теперь давайте перейдем к более сложному примеру. Как сделать вот такие углубления, которое показано ниже, естественно без использования инструмента boolean.


На самом деле, здесь ничего сложного нет.
Создадим два примитива: бокс и сферу. Переведём эти два объекта в Editable Poly и расположен сферу так, чтобы она пересекала поверхность бокса.


Теперь у бокса удаляем верхний полигон. То есть получается мы удалили поверхность бокса, чтобы построить её заново.


Теперь переходим к сфере, выделим у неё все полигоны и применим команду Slice Plane. Выравниваем плоскость Slice Plane по верхней границе бокса, как показано ниже. После этого, нажимаем на кнопку Slice, чтобы добавить новое ребро на сфере.


Переходим в вид Front, на уровне редактирование полигонов, выбираем полигоны, которые находятся выше созданного ребра и удаляем их.


Желательно повернуть полигоны сферы, так как на данный момент полигоны сферы смотрит вниз. Для этого, выделил Сферу, перейдем на уровень элементов и нажми на кнопку Flip.
Далее присоединил сферу к боксу. Для этого, выделим объект бокс, нажмем на кнопку Atach и кликнем по сфере.
Теперь нам осталось зашить поверхность полигоном. Для этого, нам необходимо соединить хотя бы одно ребро сферы с ребром бокса. Это можно сделать двумя способами.
1 способ: перейти на уровень рёбер, выделить одно ребро сферы, затем выбрать одно ребро бокса и нажать на кнопку Bridge.
2 способ: выбирать одно ребро сферы, удерживая клавишу Shift вытянуть полигон и используя команду Target Weld соединить это вытянутая ребро с ребром бокса.
Результат представлен ниже.


Осталось закрыть имеющуюся дырку полигоном. Для этого, переходим на уровень Border, выбираем имеющиеся контур и нажимаем на кнопку Cap.


Таким образом, мы сделали сферическое углубление, при этом не пользуюсь операция Boolean. Лишние рёбра на поверхности можно выделить и нажать на клавишу Backspace, таким образом удалить их.
Теперь, чтобы вся поверхность выглядела одинаково, необходимо перейти на уровень полигонов, выделить все верхние полигоны и назначить им единую группу и сглаживания.
Идём далее. Допустим нам понадобилось добавить еще одно углубление рядом с нашей сферой. Пусть это будет цилиндр. Чтобы это сделать, необходимо вновь удалить верхний полигон, разместить на нужном уровне цилиндр и секущей плоскостью обрезать его в нужном месте. То есть всё тоже самое что мы делали со сферой. Сделайте это и сравните результат с рисунком, который показан ниже.


После того, как мы сделали разрез в нужном месте цилиндра, удалим верхние лишние полигоны у него. Далее, присоединить данные цилиндр к имеющимися объектом с помощью инструмента Attach.


Теперь, чтобы наши углубления не висели в воздухе, нам необходимо их соединить хотя бы с одним ребром внешней границей бокса.


Осталось заполнить имеющиеся дырку полигоном. Для этого, переходим на уровень Border, выбираем границу и нажимаем на кнопку Cap. После этого, можно также назначить единую группу сглаживания для всех верхних полигонов, но это уже всё доработки.

таким образом можно обойтись без булиевских операции, но только при работе с плоской поверхностью. Если же поверхность не плоская, то есть например, если необходимо сделать углубление цилиндра внутри сферы, то тогда без булиевских операции не обойтись.
На этом урок по избеганию Boolean в 3Ds Max окончен. Надеюсь вы узнали из этого урока что-то полезное и новое для себя.


3ds Max, boolean, моделирование
Как обходиться без Boolean в 3Ds Max Ч-1.
Как обходиться без Boolean в
Разбор 9-ти нужных простых модификаторов в 3ds Max
Разбор 9-ти нужных простых
Урок по смене объекта в 3Ds Max
Урок по смене объекта в 3Ds
Продвинутый урок. Изучение инструмента SwiftLoop в 3ds Max
Продвинутый урок. Изучение
UV-развёртка в UVLayout v2 Pro
UV-развёртка в UVLayout v2 Pro
Моделирование револьвера в 3ds Max
Моделирование револьвера в
Создание океана в 3Ds Max
Создание океана в 3Ds Max
Создание анимации дыма в 3ds Max
Создание анимации дыма в 3ds
Комментариев 1
  1. вован1
    первая часть:
    https://3d-model.net/uroki-videokursi/3d-grafika/16091-kak-obhoditsya-bez-boolean-v-3ds-max-ch-1.html
Upgrade to Premium
Новые уроки new
  • [Видеокурс] Кубические миры (Blender 3D)
  • Скачайте бесплатно торрентом видео курс от CGBoost - Cubic Worlds - полный перевод на русский язык. Узнайте, как рассказывать свои истории с помощью
  • [Видеокурс] Создание стилизованной трехмерной лесной среды в Blender
  • Добро пожаловать на обучающий курс по созданию стилизованного лесного окружения в Blender! Продолжительность 4 часа, 14 видеоуроков. Создание
  • [Видеокурс] Художник окружения Blender - создание трехмерных миров
  • Хотите создавать красивые окружения, подходящие для анимации, игр или в качестве потрясающего портфолио? Может быть, вы новичок и хотите создавать
  • [Видеокурс] Руководство для начинающих по системе частиц в Blender
  • Вы хотите научиться использовать систему частиц в Blender для создания потрясающих рендеров или анимации? Хотите чувствовать себя уверенно при
  • [Видеокурс] Создание реалистичного природного окружения в Unreal Engine 5
  • Unreal Engine 5 сейчас очень востребован, особенно потому, что вы можете очень легко создавать игровые уровни и виртуальные фильмы, но изучение
Информация