Создание интерьера с нуля: Урок 9

И снова всем привет!
Мы продолжаем создание нашего интерьера. В этом уроке мы будем продолжать декорировать наш камин различными предметами, поработаем над потолком и его элементами: балки, фриз.
Предыдущие части:
Урок 9
Шаг-1
Скачиваем и импортируем в нашу сцену принадлежности для камина. Файл называется: принадлежности для камина.max. Чтобы импортировать нажимаем на главное меню и выбираем Import -> Marge. В появившимся окне выбираем все элементы, для этого можно нажать на кнопку ALL, затем OK.
Шаг-2
После того, как предметы импортированы в сцену, нам нужно с ними немного поработать, а именно применить другую текстуру. Для удобства изолируем их, нажав сочетание клавиш ALT+Q. Далее к двум объектам применяем нашу чёрную текстуру.
Шаг-3
Теперь выделяем третий предмет и откроем у него группу, нажав меню Group -> Open. После этого, к основной части предмета применяем также чёрный материал, а к верхним ручкам применим материал дерева, который также у нас есть уже в наличии. Щётку оставляем как есть.
После нанесения всех необходимых текстур на объект, выделим все его элементы и закроем группу, нажав меню Group -> Close.
Шаг-4
Теперь необходимо выровнять все эти предметы по уровню пола. Для этого выделим эти 3 предмета, а также пол, перейдём в изолированный режим, нажав ALT+Q, переходим в вид Front (F) включить режим Wireframe и с помощью инструмента перемещения (W) подровнять наши предметы.
Шаг-5
Выходим их изолированного режима, нажав на ALT+Q и переходим в режим перспективы (P). После чего расставляем данные предметы примерно так, как показано ниже. Какие-то предметы можно увеличить или уменьшить по желанию, используя инструмент масштабирования Select and Uniform Scale (R).
Шаг-6
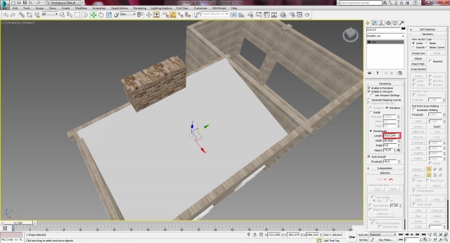
Создадим теперь балки, на которых в дальнейшем будут висеть люстры. Для удобства перейдём в вид Top, выделим стены, перейдём в изолированный режим (ALT+Q) и включим режим Wireframe (F3). После этого, переходим по вкладке Create -> Geometry, выбираем примитив ChamferBox и рисуем его с указанными параметрами.
Шаг-7
Выходим из изолированного режима, нажав правой кнопкой мыши и выбрав End Isolate. Далее переходим в вид перспектива (P) и выходим из режима Wireframe, нажав F3. После этого, располагаем нашу балку примерно чуть выше окон, посередине.
Шаг-8
Теперь применим к данному объекту материал. Возьмём имеющийся материал тот, который мы использовали для столешницы. Для этого, открываем окно материалов (М) и применяем нужный материал. У меня он называется «стол». После наложения текстуры на объект, не забываем также применить модификатор UVW Map с параметром Mapping: Box. После чего, раскрываем модификатор UVW Map и выбираем Gizmo. Далее, вручную масштабируем Gizmo так, чтобы текстура на объект легла корректно.
Шаг-9
В нашем интерьере таких балок должно быть 2, поэтому передвинем данный объект на другое место, после этого, удерживая клавишу Shift, скопируем её как Instance и расположим с другой стороны шахты камина так, как показано ниже. Для удобства можно перейти в вид Top (T).
P.S. Не забываем, после завершения работы с Gizmo, нужно её деактивировать.
Шаг-10
Смоделируем теперь крышу. Сама крыша будет из фальшь бруса и иметь наклонный вид. Чтобы создать данную крышу, давайте перейдём в вид Front (F), включим режим Wireframe (F3) и нарисуем линию с указанными параметрами.
Шаг-11
Переходим в вид перспективы (P), выходим из режима Wireframe (F3) и подправим наш элемент. А именно, немного уменьшим его с помощью инструмента масштабирования (R) и применим к нему белый материал.
Шаг-12
Теперь инструментом перемещения (W) переместим элемент на начальную позицию, после чего скопируем данный элемент удерживая клавишу Shift и выставим значение 30 копий. Между каждым брусом оставляем небольшое расстояние.
Если получилось на несколько брусов больше, просто выделите их и удалите.
Шаг-13
Для того, что через наши щели между элементами не проникал свет при рендере, нам нужно сделать также цельную крышу. Для этого переходим в вид Front (F), включаем режим Wireframe (F3), далее выбираем один брус и удерживая клавишу Shift, копируем его как Copy. После этого сделаем его шире: width: 80mm. и располагаем так, как показано ниже.
Шаг-14
Теперь возвращаемся в вид перспективы (Р), отключает режим Wireframe (F3) и увеличиваем параметр длины до нужного размера.
Шаг-15
Теперь нам нужно выделить все созданные элементы брусов и верхнюю часть крыши и объединить их в единую группу. Т.к. элементов много, для более комфортного выделения, лучше опять перейти в вид Front (F) и режим Wireframe (F3), выделить все нужные элементы и нажать меню Group -> Group. После этого, также необходимо поместить данный элемент в отдельный слой.
Шаг-16
Двигаемся дальше. Следующим что мы сделаем – это будет потолочный карниз. Для удобства заходим в менеджер слоёв и отключим пока слой с нашей крышей, чтобы она нам пока не мешала моделировать.
Теперь выделим стены и перейдём в изолированный режим, нажав ALT+Q. Далее переходим в вид Top (T) и включаем режим Wireframe (F3). После этого рисуем линию так, как показано ниже. Напомню, чтобы рисовать ровные линии под 90 градусов, нужно зажать клавишу Shift.
Шаг-17
Переходим в вил перспективы (Р), отключаем режим Wireframe (F3) и выставляем нашу линию примерно на уровень балок.
Шаг-18
Не снимая выделения с линии, переходим в вид Front (F) и находим наши профиля, которые мы в начальных уроках импортировали в нашу сцену. Теперь применяем к линии модификатор Bevel Profile, в параметрах модификатора нажимаем на кнопку Pick Profile и указываем один из профилей, которые у нас имеются.
Переходим в вид перспективы и смотрим, что мы имеем на данный момент.
Шаг-19
Как видим профиль у нас применился, только в другую сторону. Его нужно развернуть на 90 градусов. Для этого, раскроем модификатор Bevel Profile, выберем Profile Gizmo и с помощью инструмента поворота Select and Rotate (E), повернём Gizmo по оси Z на 180 градусов.
Шаг-20
Сделаем потолочный карниз такой же ширины как наши балки. Для этого, сначала выделим карниз и две балки и перейдём в изолированный режим (ALT+Q). После этого, переходим в вид Left (L) и уже знакомыми нам инструментами подравняем Gizmo нашего карниза по ширине балок.
Шаг-21
Выходим из изолированного режима и применяем к нашему объекту белый материал. Если присмотреться к данному элементу, то можно заметить, что на объекте появились артефакты. Чтобы это исправить, достаточно применить к нашему карнизу модификатор Edit Poly. После этого, данная проблема исчезнет. Также, не забудем перенести данный элемент в отдельный слой.
Шаг-22
Также я заметил у себя, такие же артефакты на плинтусе, поэтому я к объекту плинтуса также применил модификатор Edit Poly. Данные артефакты появляются не всегда, поэтому если у Вас их нет, то применять модификатор Edit Poly вовсе не обязательно. Однако знать этот метод нужно.
Ниже показано как именно у меня выглядели артефакты на карнизе до применения модификатора Edi Poly.
Шаг-23
Следующим шагом будет у нас создание вида из окна. Для этого переходим в вид Top (T) и для быстрого масштабирования нажимаем клавишу Z, далее переходим по вкладке Create -> Shapes и выбираем кнопку Arc. И Рисуем дугу напротив окна с указанными параметрами.
Шаг-24
Переходим в вид перспективы (P) и выравнивает объект, чтобы он располагался напротив окна.
После этого, скачиваем текстуру (рисунок ниже - ПКМ - сохранить изображение, имя файла: вид за окном.jpg), открываем окно материалов (M) и в свободном слоте применяем данный материал к нашей дуге. Также применим модификатор UVW Map с параметром Mapping: Box.
Шаг-25
Теперь создадим для данного вида из окна свечение. Т.е. добавим света, который будет входить в наше окно. Этот свет будет излучать данная картинка.
Для этого, не снимая выделения с данного объекта, заходим в окно материалов (М) и в свободном слоте создаём материал типа VRayLightMtl. В параметрах данного материала, в строке Color ставим значение 2,0, и нажав на кнопку None, через Bitmap мы задаём туже картинку. После чего применяем данный материал к нашему объекту.
Шаг-26
Теперь клонируем данный объект, разворачиваем его на 90 градусов и размещаем напротив двух имеющихся окон.
На этом 9-й урок по созданию интерьера с нуля завершим.
Результат работы, который мы достигли на данный момент, представлен ниже. В следующем уроке мы с Вами с нуля смоделируем люстру.
Автор: jeka_mod
Перепечатка и использования данного материала без прямой обратной ссылки категорически запрещена!
Посетители, находящиеся в группе Гости, не могут оставлять комментарии к данной публикации.
