Создаем бензоколонку в Maya – часть 5 – UV развертка

Всем привет! Сегодня мы будем создавать UV развертку для нашей модели. Процесс довольно нудный, но оно того стоит, так как для последующей покраски это очень важно. Наберитесь терпения и сделайте это! Сам я, по разным причинам, предпочитаю для развертки программу UVLayout. В данном же уроке мы будем разворачивать модель средствами Maya. Приступим…
Предыдущие части:
Оригинальный урок: https://cgi.tutsplus.com/tutorials/how-to-create-a-fuel-pump-in-maya-part-5--cms-24186
Урок 5
1. Создание UV развертки опорной плиты
Шаг 1
Откройте сцену, которую мы создавали в прошлом уроке.

Шаг 2
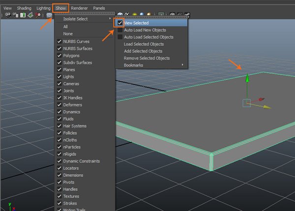
Выберите опорную плиту бензоколонки.

Шаг 3
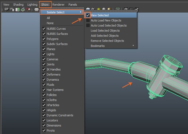
Изолируйте эту деталь: Show > Isolate Selected > View Selected.

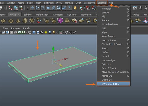
Шаг 4
С выбранной плитой перейдите по команде Edit UVs > UV Texture Editor и откройте UV редактор.

Шаг 5
В окне редактора UV Texture Editor вы можете увидеть развертку UVs по умолчанию, как показано на следующем рисунке.

Шаг 6
С выбранной деталью перейдите в опции CreateUVs > Planar Mapping.

Шаг 7
В окне Planar Mapping Options, включите радиокнопку Fit projection to Best Plane и нажмите кнопку Project, чтобы применить наложение текстуры.

Шаг 8
После применения команды планарного отображения во вьюпорте появляется плоское отображение gizmo. Его можно регулировать по размеру, дергая за цветные маркеры.

Вы можете увидеть нанесенное плоское отображение внутри окна UV Texture Editor.

Шаг 9
Кликните правой кнопкой мыши в окне редактора UV (UV Texture Editor) и выберите UV компонент.

Шаг 10
С выбранной UV перейдите в панель опций меню Tool > Smooth UV Tool.

Шаг 11
В окне опций Smooth UV Tool Options, поставьте галочку на опции Pin Borders и нажмите кнопку Apply and Close.

Шаг 12
Теперь доступны параметры Smooth UV Tool. Нажмите и перетащите кнопку мыши горизонтально на Unfold и Relax. Таким образом, завершается создание развертки опорной плиты.

К сожалению, указанный автором метод не сильно поможет в Maya 2017. Поэтому я покажу свой способ для Maya 2017.
Окно UV имеет в новой версии вот такой вид:
Для того чтобы разгладить поверхность UV, я применил Unfold Tool. Им как кисточкой разгладил все углы.
А затем командой Straighten Shell и Straighten UVs выровнял развертку.

Мне совсем не понравилась развертка автора. Поэтому я дополнительно разрезал модель в углах c четырех сторон. Для этого выделите нужные для разрезания грани и примените команду Cut/Sew> Cut. Войти в режим редактирования ребер можно точно так же, как и при моделировании через кнопку F10.
Далее, вы можете отмасштабировать развертку, как обычную модель. Разверните под углом 90 градусов (кнопка R) и выставьте ее пока где-нибудь сбоку.

2. Развертка подставки
Шаг 1
С выбранной подставкой выберите Show> Isolate Select и команду View selected, чтобы скрыть все остальные видимые объекты в сцене. Или нажмите Ctrl+1.

Шаг 2
Находясь в режиме выбора граней (Face), выделите всю верхнюю часть подставки.
Если вы перед этим выберите на клавиатуре Shift, вы можете очень легко выделять полигоны. Хотя, я предпочитаю делать это чуть по-другому. Я бы выделил всю подставку, а затем на виде сбоку снял бы выделения нижней части полигонов, зажав клавишу ctrl.
Затем, примените к поверхности команду Create UVs > Planar Mapping.

Шаг 3
В окне редактора UV Texture Editor выберите и перетащите верхние грани UVs из области макета UVs куда-нибудь в сторону.

Вы можете перетаскивать так любую деталь, если примените к ней UV Shell. Это меню открывается посредством зажатия ПКМ. Также можно поворачивать и масштабировать их, как и в окне моделирования, выбрав соответствующий режим управления через кнопки W, E, R.
Шаг 4
Выберите все оставшиеся боковые грани.

Шаг 5
Примените команду Create UVs > Automatic Mapping.

Шаг 6
Вы можете видеть результат автоматического распределения граней в редакторе UV.

Шаг 7
Разложите все извлеченные оболочки UVs внутри области UV-макета.

Я бы рекомендовал распределить грани более компактно и убрать все в сторону.
Не забывайте все время сохраняться! И чистить историю. Как это сделать, я писал в прошлых уроках.
3. Развертывание основы корпуса
Шаг 1
Удалите ненужные грани снизу нашей детали. Автор урока забыла нам сказать об этом ранее.
Изолируйте деталь, зажав ctrl+1. Примените к ней команду Create UVs > Automatic Mapping.

В Maya 2017 UV > Automatic.
Шаг 2
Как вы видите все развернулось очень хорошо. Примените команду UV Shell и, выделив все, уберите кусок развертки куда-нибудь в сторону из области UV- макета, чтобы он не накладывался на последующие развертки.

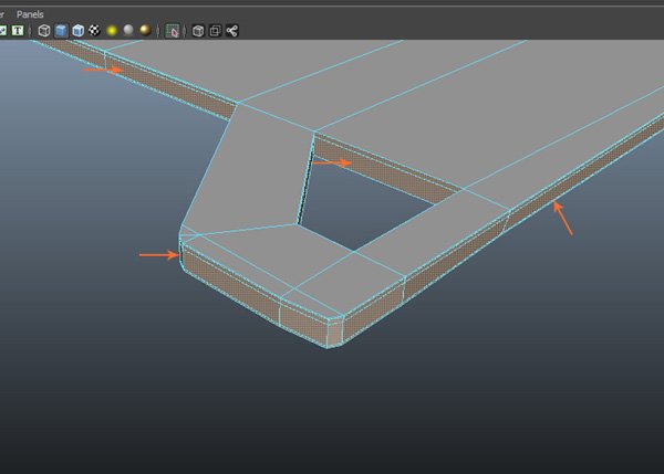
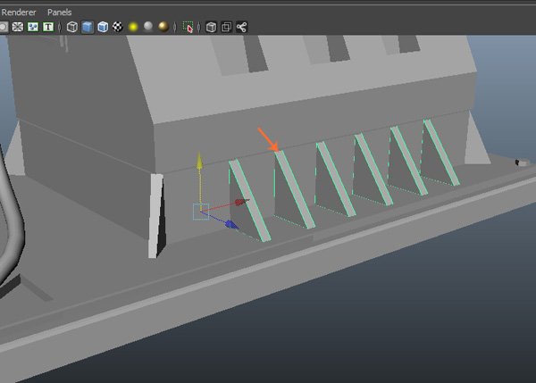
4. Развертка поддерживающих уголков
Шаг 1
Выделите все поддерживающие уголки и скройте все остальные детали (ctrl+1).

Удалите ненужные грани на всех двенадцати уголках.
Шаг 2
Примените ко всем уголкам команду Create UVs > Automatic Mapping.

Шаг 3
После применения команды автоматического сопоставления (Automatic Mapping) вы можете увидеть проекции и инструмент трансформирования gizmo для настройки UVs внутри окна просмотра.

Все оболочки UVs расположены правильно внутри UV-макета.

Рекомендую убрать всю эту группу в сторону. Как это сделать написано в этом уроке выше.

5. Развертывание камеры двигателя насоса
Шаг 1
Выберите и изолируйте деталь камеры двигателя насоса.

Шаг 2
После изолирования камеры двигателя выберите и удалите нежелательные грани.

Шаг 3
Примените к ней команду Create UVs > Automatic Mapping.

Шаг 4
Вы можете видеть результат в окне UV-редактора.

Вы можете оставить все как есть или потренироваться в создании более качественной развертки. Например, сшить некоторые куски. Но, всегда помните, что ваши куски не должны накладываться друг на друга.
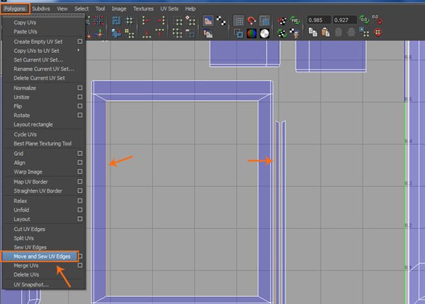
Сшить —Sew, разрезать —Cut. Предлагаю также вернуться и сшить поддерживающие треугольники, которые мы разворачивали ранее.
Если вы выделите какое-нибудь ребро на развертке, то вы увидите, что подсветится красным еще одно такое же ребро, значит на модели это общее ребро (edge) и его можно соединить.

Теперь просто примените команду Sew или Move and Sew UV Edges (в Maya 2017: Move and Sew).
После того как вы сошьете вашу модель ее нужно развернуть. Для этого используйте кнопку Optimize, нажимая на нее несколько раз пока все не примет более-менее ровный, развернутый вид.
Если у вас не получается развернуть развертку, значит вы где-то сшили лишни ребра, и они накладываются друг на друга. Выделив грани на развертке, в редакторе UV, вы увидите эти грани на вашей модели, что позволит вам понять где вы допустили ошибку.
При всем моем уважении к Maya, могу сказать, что все-таки добиться более-менее вменяемого результата очень быстро не получается. Поэтому для развёртки моделей я использую сторонние программы. Конечно, можно сделать все это и в Maya. Но, вам придется потратить очень много времени на работу с мелкими деталями.
6. Развертка блока управления трубопроводом
Шаг 1
Выделите блок управления и изолируйте его, скрыв другие части модели, посредством команды Show > Isolate Selected.

Шаг 2
Выберите основную коробку и примените к ней команду Create UVs > Automatic Mapping.

Шаг 3
Вы можете видеть результат развёртки в окне редактора-UV.

Шаг 4
Выберите крышку блока управления и примените к ней Create UVs> Planar Mapping.

Честно говоря, автор урока схалтурила в этом месте. При таком подходе текстура размажется, и конечная модель будет выглядеть, мягко говоря, некрасиво. Хотя, если вы предполагаете залить все однородной заливкой, то, возможно, такой вариант и пройдет.
Применив текстуру мы уже видим проблемные места при таком решении. В общем, если вас устроит такой вариант продолжайте дальше. Если же вам хочется получить более качественную модель, я бы рекомендовал применить автоматическую развертку и потом уже сшить нужные детали.
Шаг 5
Таким образом, вы развернули крышку блока управления. Теперь вам нужно прикрепить оторванные куски UVs в соответствии с формой многоугольника, используя команду Sew UV Edges.

Шаг 6
Для использования команды Sew UV Edges вам нужно выбрать края в редакторе UV Texture Editor. Итак, находясь в режиме выбора ребер (Edge), выберите одно ребро. После выбора какого-либо ребра, тождественное так же подсветится красным.

Шаг 7
Выбрав соответствующие ребра, перейдите в команду Polygon> Move and Sew UV Edges в окне редактора UV Texture Editor.

Теперь оба куска UV прикреплены.

Шаг 8
Далее, вам нужно соединить еще несколько кусков, как показано на следующем изображении.

Шаг 9
Точно таким же способом вы должны соединить оставшиеся зазоры UV. Выберите оставшиеся зазоры и примените команду: Polygon> UV Texture Editor> Move and Sew UV Edges.

Шаг 10
После всех соединений ваша развертка должна иметь вот такой вид:

Я сделал по-своему, потому что не люблю все эти растяжки текстур на моделях. Но, все же делать такую развертку, как сделала автор урока, хорошо для тех, кто текстурит в фотошопе. Я же предпочитаю Substance Painter. Растяжки и швы могут возникать и там, однако, в substance есть возможность редактировать это.

И я говорю вот об этом:
Это то что получится при развертке предложенной автором урока. Я специально соединил ребра на развертке, чтобы увидеть результат. Лучше уж потом немного поработать над швом развертки в фотошопе и получить более качественный результат.
7. Развертка корпуса бензоколонки
Шаг 1
Изолируйте корпус бензоколонки Show > Isolate Select или ctrl+1.

Шаг 2
Примените автоматическую развертку, выбрав команду Create UVs > Automatic Mapping.

Шаг 3
Вы можете видеть результат развертки в окне редактора-UV.

Шаг 4
Выберите внутренние края, как показано на рисунке и примените команду сшивания Polygon> Move and Sew UV Edges.

Если у вас пропало меню UV, вам нужно просто вернуться в классический режим моделирования.
Шаг 5
В результате у вас должно получиться вот так.

Я вижу что оставшиеся внутренние части автор не сшил и это правильно, потому что они бы наложились друг на друга в углах.
Шаг 6
Таким образом, вы завершили развертку задней стороны.

Шаг 7
Тем же способом, завершите развертку, с другой стороны.

Шаг 8
С выбранными боковыми сторонами перейдите к команде Create UVs > Planar Mapping.

Шаг 9
Поработайте с оставшимися частями модели.

Шаг 10
Отмасштабируйте полученные части, чтобы они влезли в область UV- макета.

Уберите полученную развертку в сторону из поля макета.
8. Развертка деталей в нижнем отсеке
Шаг 1
Выделите все трубки, как показано на рисунке и объедините их в одну деталь: Mesh> Combine, если они еще не объединены.

Шаг 2
Изолируйте трубки и примените команду Create UVs > Planar Mapping.

Шаг 3
Вы получите развернутые трубки, как показано на следующем рисунке.

Шаг 4
С выбранными деталями используйте команду Edit> Invert Selection, чтобы инвертировать выделение.

Шаг 5
С инвертированными гранями примените Create UVs > Planar Mapping.

Шаг 6
Должно получиться как на картинке.

Я сделал по-другому.
1) Я вручную выделил всю правую часть.
2) Применил к ним команду Create UVs> Planar Mapping (в Maya 2017: UW> Planar). И отодвинул в сторону.
3) Применил ко всем кускам инструмент Unfold.
Результат меня полностью удовлетворил.

9. Развертка держателя
Шаг 1
Примените к держателю команду Create UVs > Planar Mapping.

Шаг 2
В окне UV- редактора (UV Texture Editor) выберите команду Tool> Smooth UV Tool.

Шаг 3
После применения команды Smooth UV Tool, примените опции Unfold и Relax.
Замечание: В Maya 2017 нет опции Relax ее убрали! Хотя могу обрадовать вас, все старые команды Maya остались, разработчики просто скрыли их.

Шаг 4
Чтобы развернуть конкретный свернутый UV, используйте команду Polygon > Unfold.

Шаг 5
Таким образом, мы завершили развертку держателя.

10. Развертка соединителя труб
Шаг 1
Выделите элемент соединителя и примените к нему команду Create UVs > Automatic Mapping.

Шаг 2
Следуя тем же путем, завершите развертку.

Дополнительно можно сшить (Sew) полученные куски.
11. Развертка пистолета бензоколонки
Шаг 1
Изолируйте пистолет командой Show > Isolate Select > View Selected или нажмите Ctrl+1.
Также нажмите кнопку F, чтобы центрировать объект в окне моделирования.

Шаг 2
При выбранном объекте, нажмите кнопку F10, чтобы перейти в режим редактирования ребер (Edge). Дважды щелкните по среднему ребру, разделяющему деталь на две части.

Чтобы разделить сетку пополам примените команду Edit UVs > Cut UV Edges.

Шаг 3
При выбранной любой сетке выберите Select> Select Shell в редакторе UV текстур (UV Texture Editor).

Шаг 4
При выбранной половине модели примените: Create UVs> Planar Mapping.

Шаг 5
Результат в окне UV Texture Editor.

Честно говоря, меня такой результат не впечатлил, поэтому я разрезал деталь еще с торцов.
У меня получилось как-то так:
Шаг 6
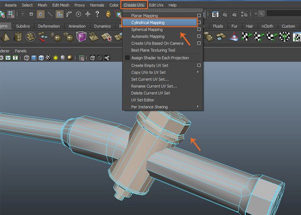
Выберите вторую деталь и примените к ней команду: Create UVs > Cylindrical Mapping.

Шаг 7
После применения Cylindrical Mapping у вас должно получиться вот что:

Если же не получилось, как и у меня, то мы пойдем своим путем.
1). Удалим уже созданную UV.
2). Отделим две окружности с торцов.
3). Разделим основную часть на две. Для этого выделите центральную грань, сняв выделение с круга, который мы уже вырезали.
Можно сделать еще проще. Выделить всю часть и применить к ней Planar Mapping, а затем уже порезать на две части.
При этом еще можно поправить область UV. Поворачивая маркеры так, чтобы выровнять область обрезки. Кстати, чтобы активировать инструмент поворота нажмите на маркер в виде буквы Т в левом нижнем углу (см. рисунок).

4). К полученной развертке примените команду Unfold и Optimize.
Шаг 8
Пришло время сшить швы, для этого, находясь в режиме выбора ребер, примените команду Polygons> Move and Sew UV Edges.

Шаг 9
Вот что должно получиться (прим.по версии автора урока).

Я сделал так, причем это тоже не самый оптимальный вариант.
12. Развертка ручки и переключателя
Шаг 1
Изолируйте ручку и переключатель.

Шаг 2
Используя методы, которые мы применяли выше, разверните эту деталь самостоятельно.

13. Развертка болтов
Шаг 1
Выберите все четыре болта и объедините их все вместе. Примените плоскостное отображение на верхние грани и цилиндрическое отображение на боковых гранях.

Шаг 2
Таким образом, выполняется развёртывание всех болтов. Разместите их правильно в редакторе UV Texture и уберите всю группу в сторону.

14. Развертка угловой трубки
Шаг 1
Изолируйте трубку и выделите ребро, разделяющее ее на две половинки.

Шаг 2
Примените цилиндрическое отображение и расположите развернутые UVs в области макета.

Шаг 3
Мы завершили развертку модели бензоколонки.

Оставшиеся детали разверните самостоятельно, используя все методики, что мы применяли.
15. Общая развертка
Теперь нужно аккуратно уложить все полученные развертки в один квадрат UV- редактора. Или разделить на несколько UV- наборов (UV-sets). Если вы делаете модель для игры, то желательно все уложить в один набор, а если для какой-то сцены, то можно раскидать и на несколько.
Я все это проделал в программе UV-Layout. Вы же можете потратить больше времени и уложить все это в Maya.
Программа UV-Layout.
Единственный минус что придётся все переупаковывать. Для этого кликаем на все куски красного и синего цвета и жмем кнопку F. Они начнут уменьшаться в соответствии с реальным размером всей модели.
Возможно, существует и более быстрый способ, напишите о нем в комментарии.
С уважением, Onza!
Посетители, находящиеся в группе Гости, не могут оставлять комментарии к данной публикации.
