Всем привет! Продолжаем наш урок по созданию 3D-модели бензоколонки в Maya. В этой части мы будем моделировать трубки топливного насоса.
Кто еще не успел, почитайте первую часть урока.
Оригинальный урок: https://cgi.tutsplus.com/tutorials/how-to-create-a-fuel-pump-in-maya-part-2--cms-23667
Откройте модель которую мы создали с вами на прошлом уроке.
Создайте цилиндр с Subdivisions Axis равное 14 и Subdivisions Cap равное 2.
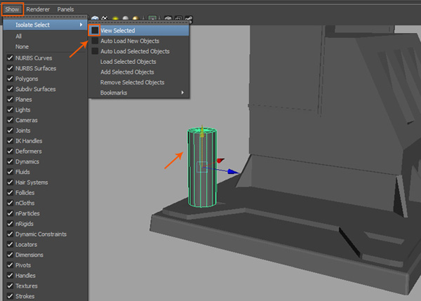
Поставьте созданный цилиндр на основу бензоколонки, как показано на рисунке. Скройте все детали кроме созданного цилиндра. В новой версии Maya 2017 команда будет отличаться от старых версий.
В прошлом уроке я вам рекомендовал вынести эту команду на вашу полочку. Это очень удобно!
Нажмите F11, чтобы перейти в режим выбора граней. С выделенными в центре детали гранями, выберите команду Edit Mesh -> Extrude (для Maya 2006).
Выдавите выбранные грани по оси Y. Удалите оставшиеся грани.
Добавьте дополнительное ребро используя Insert Edge Loop Tool (в Maya 2006).
С выбранными гранями, щелкните на кубике опций рядом с командой Edit Mesh-> Duplicate (для Maya 2006: Edit Mesh-> Duplicate Face).
В окне опций Duplicate Face поставьте галочку напротив Separate duplicated faces и нажмите кнопку Duplicate.
Теперь вы можете увидеть, что у вас создалась новая сетка.
Воспользуйтесь уже известной нам командой Insert Edge loop, чтобы добавить два новых ребра.
Нажмите F9 чтобы выбрать режим редактирования вершин. Отредактируйте деталь, как показано на рисунке, при помощи масштабирования.
Увеличьте немного модель с помощью инструмента масштабирования.
Перейдите в режим редактирования ребер посредством кнопки F10. С выделенными крайними ребрами выдавите (extrude) чуть верх и отмасштабируйте как показано на рисунке.
Добавьте еще ребро и сделайте деталь как показано на картинке.
Добавьте ребро Edit Mesh -> Insert Edge Loop Tool (для Maya 2006).
В новой версии программы это Mesh Tools-> Insert Edge Loop. Если получилось вставить чуть ниже или выше вы всегда можете отрегулировать выделенное ребро через Move Tool (кнопка W).
Выделите верхнюю часть кольца и выдавите чуть-чуть наружу.
Опустите нижнее ребро чуть ниже, как показано на рисунке.
Добавьте пару ребер как показано на рисунке.
Выделите верхние грани детали и выдавите их немного вверх.
Выйдите из режима изоляции деталей Show-> Isolate Selected-> View Selected (Maya 2006).
Продолжайте выдавливать трубу в соответствии с высотой бензоколонки.
Выдавите (extrude) трубу как показано на рисунке, чтобы добраться до верхней части бензоколонки.
Автор умолчала о создании изгибов этой трубы, возложив все на усмотрение делающего. Хочу добавить, что тут нужно будет поиграть с поворотами трубы, регулируя вручную ширину и изгиб.
Создайте цилиндр с настройками, показанными на рисунке.
Перейдите на вид сверху (Top) и нажмите на 4 для отображения каркасного вида модели (чтобы вернуться нажмите 5).
Создадим кривую для постройки изгибающегося участка трубы Create > CV Curve Tool (для Maya 2006).
Create -> Curve Tool-> CV Curve Tool
Зайдите в настройки команды нажав на квадратик Option box.
В окне параметров выставьте значение 1 Linear.
С выбранным CV Curve Tool, нарисуйте изогнутую кривую линию, как показано на следующем рисунке.
Перейдите в «перспективный вид». Поместите созданную линию в центр созданного ранее цилиндра.
С выбранными гранями и кривой CV Зайдите в настройки команды Edit Mesh, нажав на квадратик Option box.
В окне Extrude Face Options выставьте Divisions равное 6 и нажмите кнопку Extrude.
В результате труба должна выглядит следующим образом.
С выбранной трубкой добавьте ребро, как показано на рисунке. Edit Mesh > Insert Edge Loop Tool (Maya 2006).
Для Maya 2017: Mesh Tools-> Insert Edge Loop
В режиме выделения ребер добавьте дополнительно два ребра на трубку. Перейдите в режим граней (Faces), выделите два участка, как показано на рисунке, и нажмите кубике выбора опции инструмента Extrude (Edit Mesh > Extrude для Maya 2006).
В окне настроек Extrude Face Options выставьте Divisions равное 1 и нажмите кнопку Extrude.
После применения команды выдавливания (Extrude), перетащите выделенную область по оси Z.
Сделайте то же самое и для соединительной трубки.
С другой стороны этой же соединительной трубки добавьте дополнительное ребро или сдвиньте уже имеющееся. Выделите область, показанную на рисунке, и примените инструмент Edit Mesh -> Duplicate Face (для Maya 2006). Или Edit Mesh -> Duplicate (для Maya 2017).
Это создаст дубликат выделенной части.
Перейдите в режим редактирования вершин (vertex), нажав F9. А затем отредактируйте деталь колпачка как показано на рисунке. Используйте для этого инструмент масштабирования.
Для того чтобы добавить детали, вставьте два крайних ребра и отредактируйте вершины, как показано на рисунке.
Вставьте еще два крайних ребра на колпачке и отредактируйте деталь. Должно получиться как показано на рисунке.
Одно ребро уйдет внутрь, а второе создаст видимую толщину.
Поместите эту деталь на конец трубы, как будто она соединяет трубу с основным корпусом.
Для создания более жестких краев деталей трубы нужно добавить дополнительные ребра.
Для проверки модели нажимайте кнопку 3(сглаживание) и 1(исходное состояние), что позволит вам увидеть сглаженный вариант модели.
Создайте так же дополнительные ребра и для основной трубы.
Таким образом, мы завершили моделирование этой части бензоколонки.
Можете также добавить еще деталей.
Автор намеренно сделала некоторые части трубы неровными и грубыми относительно вертикали для большей реалистичности.
Мой результат:
В следующем уроке мы продолжим моделировать бензоколонку. Спасибо за внимание!
Если у вас в процессе урока возникли вопросы пишите в личку или в комментариях.
С уважением Onza!
Перепечатка и использования данного материала без прямой обратной ссылки категорически запрещена!













































