Всем привет! В этом уроке мы продолжим добавлять детали к нашей модели бензоколонки.
Предыдущие части:
Оригинальный урок: https://cgi.tutsplus.com/tutorials/how-to-create-a-fuel-pump-in-maya-part-3--cms-23723
Откройте сцену, которую мы создавали в прошлом уроке. Чтобы смоделировать трубку каналов топлива, создайте PolyCylinder с радиусом как 0.25, высоту равную 5, ось деления равную 12 и с разбиением 10.
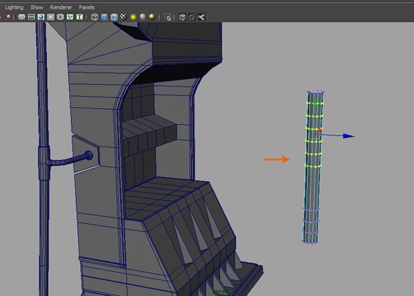
Нажмите F9, чтобы перейти в режим выделения вершин (vertex). Выделите указанные вершины и расположите их так, как показано на следующем рисунке.
Переключитесь в режим анимации, чтобы получить доступ к необходимым инструментам.
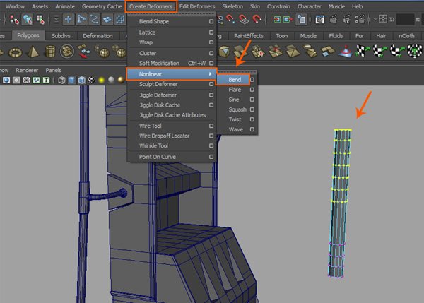
Выбрав все верхние вершины, как показано на рисунке выберите команду Create Deformers > Nonlinear > Bend.
В последней версии Maya 2017 будет так: Deform> Nonlinear> Bend.
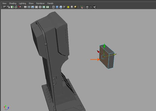
Выделив объект полицилиндра в окне просмотра, перейдите в редактор каналов / слоев (Channel Box/ Layer) и выберите bend 1 в разделе INPUTS.
Измените значение Curvature на 1.2 и Low Bound на 0.
Судя по рисунку автора, должно получиться что-то такое. Но, я Сurvature выставил 90, и вручную подергал за манипулятор, чтобы получить приемлемый результат.
Выделите нашу трубку и удалите историю выбрав: Edit > Delete by Type > History.
Разместите вершины нижней части трубки, как показано на рисунке.
Применим Deform > Nonlinear > Bend.
Curvature равное 1.2 и Low Bound равное 0.
Тут я тоже сделал все по-своему.
Странно что у автора дальнейший результат выглядит, мягко говоря, по-другому.
Ведь нам нужно получить трубки, которые буду соединять две части агрегата. Для того чтобы получить приемлемый результат можно чуть отредактировать нашу трубку. Выделите все верхние вершины и отодвиньте их вверх.
Поместите трубу так, как показано на следующем рисунке.
Сделайте четыре копии одного трубопровода и распределите их все, как показано на следующем рисунке. Держите некоторое расстояние между каждой секционной трубой.
Создайте небольшой куб PolyCube.
Нажмите клавишу F11 для режима выбора граней. Выберите и удалите заднюю грань куба.
Разместите куб как показано на рисунке.
С выбранными крайними ребрами коробки, как показано на рисунке, выберите опции Edit Mesh > Bevel.
В открывшемся окне опции выставьте Width равное 0.2500 и Segments равное 2. Нажмите кнопку Bevel для применения команды.
Примените то же самое и для верхнего и нижнего ребер ящика.
Скройте все детали сцены, кроме трубок и коробки.
Удалите скрытые грани, как показано на рисунке.
Я еще удалил грани на торцах трубок.
Выделите центральную грань коробки и примените к ней команду Extrude.
Нажмите клавишу G, чтобы повторить последнюю команду и вдавите выделенную грань немного внутрь по оси Z.
С выделенной гранью, выберите опции Edit Mesh > Duplicate Face.
В диалоговом окне опций Duplicate Face Options, поставьте галочку напротив Separate duplicated faces и нажмите кнопку Duplicate.
Это отделит грань от основной детали короба. Вы должны добавить детали, чтобы сделать дверь блока управления.
Чтобы добавить детали, перетащите отсоединенную плоскость и удалите центральную грань на основной коробке.
Выбрав отдельную плоскость, вставьте четыре ребра вертикально и два ребра горизонтально.
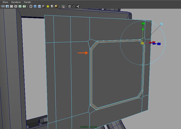
Выделите четыре указанные вершины и выберите опции команды Edit Mesh > Chamfer Vertex.
В Chamfer Vertex Options выставьте Width равное 0.1000 и нажмите кнопку Chamfer Vertex.
После применения фаски выберите центральную часть и вдавите вовнутрь к центру, создавая рамку.
Выделите грани полученной рамки и выдавите их наружу по оси Z.
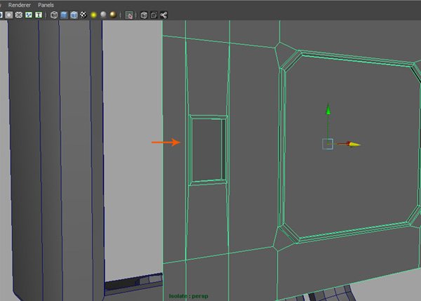
На полученных выдавленных гранях создайте дополнительное ребро и выдвиньте его немного наружу.
Чтобы сделать ручку, выдавите указанную грань и немного уменьшите ее, как показано на следующем рисунке.
Добавьте детали к граничным граням, как вы делали ранее для двери шкафа.
Вставьте два дополнительных ребра как показано на картинке.
Продолжайте выдавливать и редактировать сетку, чтобы создать ручку.
Выделив граничные края детали, выдавите их немного по ширине с помощью команды Extrude. Также выдавите ребра внутрь, чтобы получить подобие дверки шкафа.
Вставьте дверцу обратно в шкаф.
Сделайте видимыми все скрытые до этого детали.
Надеюсь, вы не забыли, что эти команды можно положить на вашу полку и не копаться каждый раз в меню в надежде найти их.
Вот что получилось у нас на данный момент. В следующей части я покажу вам, как смоделировать топливную ручку, насадку и трубу.
А так получилось у меня.
Спасибо за внимание!
С уважением Onza!
Перепечатка и использования данного материала без прямой обратной ссылки категорически запрещена!









































